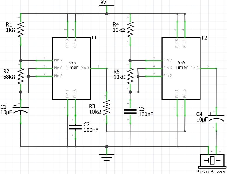
This post presents circuit which produces a long up and down variation of the sound that similar to police siren. Circuit is based on two 555 timers which operates in astable mode. In this mode a square wave output is generated.
Components
No. | Component | Quantity |
---|---|---|
1. | Power supply (9V) | 1 |
2. | 555 timer | 2 |
3. | Piezo buzzer | 1 |
4. | 1kΩ resistor | 1 |
5. | 10kΩ resistor | 3 |
6. | 68kΩ resistor | 1 |
7. | 10μF electrolytic capacitor | 2 |
8. | 100nf ceramic capacitor | 2 |
Circuit diagram

Designed circuit
Circuit is designed on a breadboard.

Leave a Comment
Cancel reply