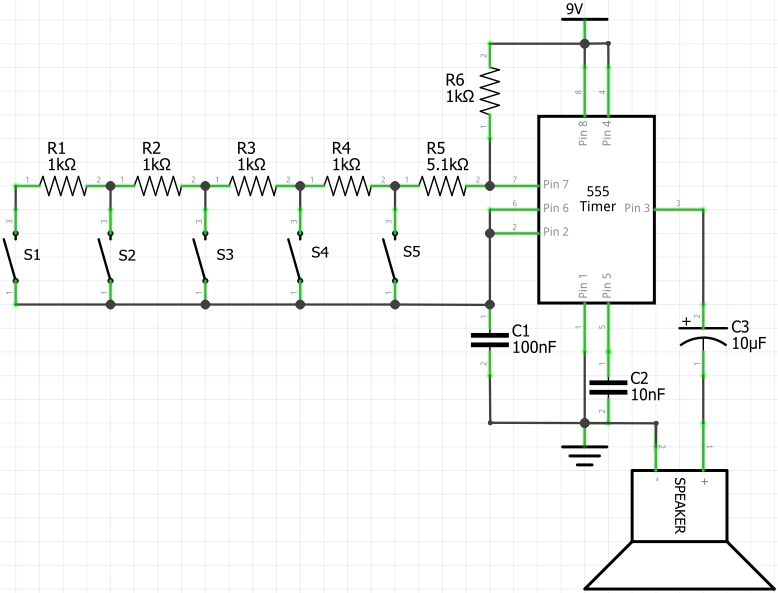
This post presents circuit of an electronic piano which produces 5 tones. Circuit consists of the 5 push-buttons and when one of them is pressed, it produces the different tone through the speaker. Circuit is based on 555 timer which operates in astable mode. In this mode output is generated in the form of a square wave.
Components
No. | Component | Quantity |
---|---|---|
1. | Power supply (9V) | 1 |
2. | 555 timer | 1 |
3. | 8Ω speaker | 1 |
4. | 1kΩ resistor | 5 |
5. | 5.1kΩ resistor | 1 |
6. | 10μF electrolytic capacitor | 1 |
7. | 10nF ceramic capacitor | 1 |
8. | 100nF ceramic capacitor | 1 |
9. | Momentary push-button switch | 5 |
Circuit diagram
The frequency of the tones is affected by values of C1 capacitor and all the resistors (R1-R6) in the circuit.

Designed circuit
Circuit is designed on a breadboard.

Leave a Comment
Cancel reply