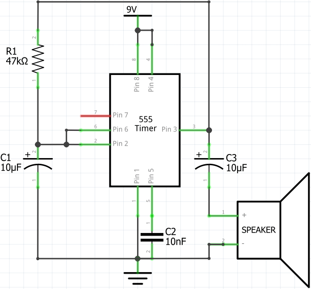
This post presents circuit which generates the Tick-Tick sound through the speaker. Circuit is based on 555 timer which works in astable mode to produce a square wave output. This means the output continuously toggles between on and off states.
Components
No. | Component | Quantity |
---|---|---|
1. | Power supply (9V) | 1 |
2. | 555 timer | 1 |
3. | 8Ω speaker | 1 |
4. | 47kΩ resistor | 1 |
5. | 10μF electrolytic capacitor | 2 |
6. | 10nF ceramic capacitor | 1 |
Circuit diagram
The frequency of Tick-Tick sound depends on values of R1 resistor and C1 capacitor.

Designed circuit
Circuit is designed on a breadboard.

Leave a Comment
Cancel reply